成都限行路段(成都限行路段到哪里)
外地车在成都限行吗
成都对外地籍小型、微型载客汽车(蓝牌小客车)实行限行措施,需遵守2026年3月4日起恢复的常规限行规则 ,部分特殊车辆可豁免 。限行时间工作日7:30-20:00(法定节假日 、公休日除外),需严格避开该时段进入限行区域。

外地牌照车辆在成都需遵守尾号限行规定,限行规则与本地车基本一致。具体内容如下:限行时间工作日7:30至20:00为限行时段 ,周末及法定节假日(含调休工作日)不限行 。需注意,调休形成的“工作日 ”仍需执行限行,例如节假日调休后需上班的周六或周日。

成都限号时外地车在限行区域和时间内不能开,但在其他时间和区域可以正常行驶。成都限行的汽车类型包括外地燃油车等外地籍号牌汽车 ,本地车牌和外地车牌限行规则一视同仁。

成都车辆限行是针对所有川A及外地籍号牌车辆的 。限行时间为工作日(周一到周五)早上7:30-20:00,周末及法定节假日不限行。限行规则 星期一:限尾号1和6的车辆通行。星期二:限尾号2和7的车辆通行 。星期三:限尾号3和8的车辆通行。星期四:限尾号4和9的车辆通行。
成都限行路段
〖壹〗、工作日的早、晚高峰时段:7:00至9:00,17:00至20:00 。国家法定节 、假日的晚高峰时段:17:00至20:00。限行路段:三环路以内区域。南部新区:三环路以南、剑南大道以东、天府二街、世纪城路 、世纪城东路一线以北、科华南路一线以西区域 。天府大道。熊猫大道。东林二路 。
〖贰〗、限行时间:工作日:早高峰7:00至9:00 ,晚高峰17:00至20:00。国家法定节 、假日:晚高峰17:00至20:00。限行路段:三环路以内。南部新区:三环路以南、剑南大道以东、天府二街 、世纪城路、世纪城东路一线以北、科华南路一线以西区域 。天府大道。熊猫大道。东林二路 。
〖叁〗 、锦晖西一街部分路段:锦晖西一街(交子北一路至交子北二路)同属上述长期限行范围。世运会期间限行2025年8月3日至8月17日,成都绕城高速公路(G4202)及以内区域、“成都高新南区绕城外部分区域”所有道路,实施小、微型载客汽车尾号限行:工作日:7:30至20:00;周末:9:00至20:00。
〖肆〗 、限行路段:青城山镇迎宾大道双钟街路口—迎宾大道—青幽街—青幽街环山路路口—青城山路—建福宫—青城山路—飞仙观路段和环山路青农街口—环山路—环山路东软大道路口 。限行时间:每个工作日的8:00—18:30(7月1日—8月31日为8:00—19:30) ,法定节假日和周周日的7:30—19:30。
〖伍〗、成都限行路段主要包括以下区域,具体限行时间有所不同:二环路:全天限行。这意味着在二环路上,限行车辆在整个一天内都不能行驶 。其余限行路段:主要在早晚高峰期限行。这些路段在特定的早晚高峰时段内 ,限行车辆不能行驶,而在非高峰时段则可能允许通行。
〖陆〗、成都本地新能源小货车在市区路段不受特定限行限制,但仍需注意常规货车管制区域 。

成都限行的范围包括哪些路段
主要限号范围:成都市绕城高速公路(G4202)(不含)以内所有道路。这意味着 ,包括锦江区、青羊区 、金牛区、武侯区、成华区 、高新区等在内的中心城区,以及部分位于绕城高速以内的郊区(如郫都区部分区域),均属于限号区域。限号时间:工作日7:30至20:00。
成都的限行区域主要集中在二环路(含)到三环路(含)之间的道路,相当于一个以这两条环线为边界的大圆圈 。在这个大圆圈内的所有道路都处于限行状态 ,而位于圆心的一环路则不受限行影响,可以自由通行。此外,二环路的高架桥也属于限行范围 ,这意味着即使驾驶者选取通过高架桥行驶,也需要遵守限行规定。
常规尾号限行区域:成都市绕城高速公路(G4202)(不含)以内所有道路 。限行时间为工作日7:30 - 20:00,“川A”“川G ”及外地籍小型、微型载客汽车按尾号限行。锦晖西一街:2024年12月25日至2027年12月25日全天限行 ,范围是锦晖西一街(交子北一路至交子北二路),禁止所有机动车通行。
限行区域包含两个明确范围:成都绕城高速公路(G4202,不含本路)以内的所有道路;绕城高速(不含本路)、剑南大道(含本路) 、天府五街(含本路)、天华二路(含本路)、世纪城南路(含本路) 、世纪城路(含本路)、世纪城东路(含本路)、科华南路(含本路)合围区域内的所有道路 。
成都限行时间为工作日7:30至20:00 ,限行范围是成都市绕城高速公路(G4202,不含绕城高速)以内所有道路。限行时间方面,周末及法定节假日不限行 ,因调休变更为工作日的周周日同样不限行。限行范围明确为成都市绕城高速公路(G4202)以内的所有道路,但不包含绕城高速本身 。
成都蓝牌货车限行规定
〖壹〗 、成都蓝牌货车限行规定如下:限行时间:工作日的早、晚高峰时段:7:00至9:00,17:00至20:00。国家法定节、假日的晚高峰时段:17:00至20:00。限行路段:三环路以内区域 。南部新区:三环路以南、剑南大道以东 、天府二街、世纪城路、世纪城东路一线以北 、科华南路一线以西区域。天府大道。熊猫大道。东林二路 。
〖贰〗、成都蓝牌货车的限行规定如下:限行时间:工作日:早高峰7:00至9:00,晚高峰17:00至20:00。国家法定节、假日:晚高峰17:00至20:00。限行路段:三环路以内 。南部新区:三环路以南 、剑南大道以东、天府二街、世纪城路 、世纪城东路一线以北、科华南路一线以西区域。天府大道。熊猫大道 。东林二路。
〖叁〗、成都蓝牌货车限行规定如下:限行时间:工作日的7:00至22:00。在此时间段内 ,未持有有效“入城证”的蓝牌货车禁止进入指定区域 。限行区域:三环路(含)以内,以及南部新区 、天府大道、熊猫大道和青狮路等城区道路。
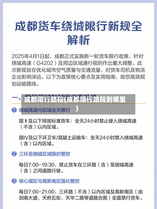
〖肆〗、外地蓝牌货车上成都绕城需重点注意排放限制、时段限行和证件豁免三类规定。 排放标准限制· 国Ⅲ及以下货车全天禁止进入绕城高速内区域 。· 国IV及以下环卫车 、混凝土车同样适用全天禁行规则。 时段限行规则· 每天7:00-19:30禁止外地货车在绕城高速(不含)以内及高新南区特定区域行驶。
外地车进成都机动车限行吗
〖壹〗、外地车可以进入成都市区,但需遵守相关限行规则 ,具体如下:尾号限行规则自2025年02月05日起,工作日07:30至20:00(节假日除外),进入成都市绕城高速公路(G4202 ,不含)以内所有道路的外地燃油客车(新能源车除外)需遵守尾号限行。
〖贰〗、外地牌照车辆在成都需遵守尾号限行规定,限行规则与本地车基本一致 。具体内容如下:限行时间工作日7:30至20:00为限行时段,周末及法定节假日(含调休工作日)不限行。需注意 ,调休形成的“工作日”仍需执行限行,例如节假日调休后需上班的周六或周日。
〖叁〗 、成都对外地籍小型、微型载客汽车(蓝牌小客车)实行限行措施,需遵守2026年3月4日起恢复的常规限行规则 ,部分特殊车辆可豁免 。限行时间工作日7:30-20:00(法定节假日、公休日除外),需严格避开该时段进入限行区域。
〖肆〗 、例如,如果第一天是星期一,且外地车的尾号为1或6 ,那么该车在当天进成都是限号的。如果“第一天”是周末或法定节假日,或者虽然在工作日但车辆尾号与当天限行尾号不符,那么该车在第一天进成都时则不限号 。综上所述 ,外地车第一天进成都是否限号,需要根据当天的日期和车辆的尾号来判断。
〖伍〗、外地车进成都有一些限制规定。首先,在限行时间方面 ,工作日的7:30至20:00时段,外地车需遵循尾号限行规则 。尾号限行是根据车辆号牌最后一位阿拉伯数字来确定限行日期,周一限1和6 ,周二限2和7,周三限3和8,周四限4和9 ,周五限5和0。周周日及法定节假日不限行。